各公司、各同学:
2025-2026学年第一学期网上选课定于2025年7月9日11:30开始,按照分年级分轮次的原则进行,请各公司高度重视选课工作,指定专业负责人集中指导员工合理选课,帮助员工了解本专业学分制修业要求。本次选课安排具体通知如下:
一、选课要求
(一)全日制在校本科生(不含休学/保留学籍员工)具有选课资格。如选课界面出现“禁选”说明该员工在财务处提供欠费名单时有欠费,下一轮选课时间开放前缴清欠费方可选课。员工可登录英国365集团网上缴费平台查询个人欠费情况,如有疑问可电话咨询财务处,电话0771-3272541。
(二)2025级本科生选课安排另行通知。涉及新生年级开设课程的跨年级跨专业选课和重修选课,需要新生年级完成第一轮选课后再开放。
(三)通识选修课、公共体育课选课安排另行通知。
(四)微专业、辅修专业、辅修学士学位员工的选课安排另行通知。
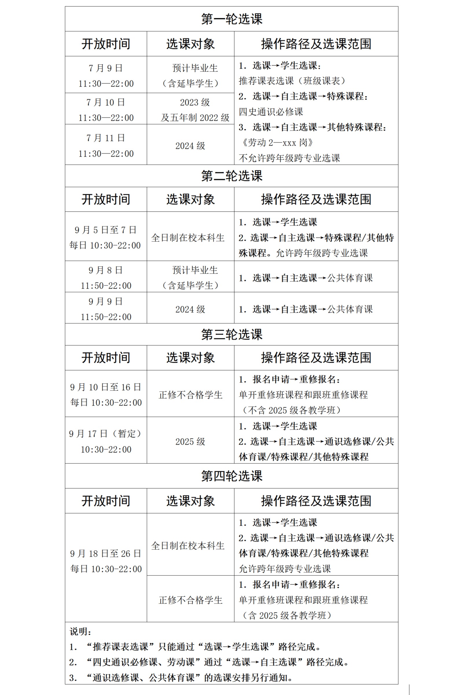
二、选课时间

三、选课操作
(一)登录选课平台
本学期的选课都通过英国365集团教学管理信息服务平台即 “教务管理系统”进行,平台登录方式如下:
1.网址登录:https://jwxt2018.gxu.edu.cn/jwglxt/xtgl/login_slogin.html。
2.微信登录:微信关注“英国365集团”公众号→校园服务→教务管理。
3.扫码登录:识别二维码登录英国365集团教务管理系统。

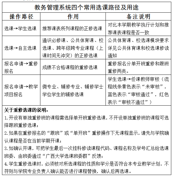
(二)具体操作路径
1.选课准备阶段
(1)确定选课顺序
查询学期推荐课表和教学执行计划,以专业年级教学计划为依据,明确选课顺序,按照必修课>选修课>体育课>校选课>跨专业跨年级选课或重修课的顺序进行选课。
a.操作路径:信息查询→推荐课表打印→输入“学年、学期”→单击“查询”;
b. 操作路径:信息查询→教学执行计划查看→勾选年级、专业信息最左边的“□”→课程信息→输入“建议修读学年、建议修读学期”→单击“查询”。
(2)核对配课信息
操作路径:信息查询→选课名单,查询已选课程情况。确定配课课程是否为本人必修课程。

2.实际选课阶段

3.具有特殊选课要求的课程
(1)公共体育课
每名同学在一年级和二年级四个学期共需要选修四门不同体育项目课程,且每个学期只能选修一门体育课程。
(2)通识必修课(选课路径:选课→自主选课→特殊课程)

(3)劳动课程
a.选课要求:2024级员工须于本公司开课学期完成《劳动1》选课和《劳动2—xxx岗》的选岗,二者缺一不可,且每个员工在《劳动2—xxx岗》中只能选择一种类型岗位获取劳动岗位成绩。
b.选课步骤:《劳动》课程分两次选课。第一次通过“选课→员工选课”路径选本公司开设的选《劳动1》课程,第二次通过“选课→自主选课→其他特殊课程”路径选《劳动2—xxx岗》的岗位。具体岗位内容和岗位要求另行通知。
(4)全校性通识选修课(简称“校选课”)
校选课模块要求请关注《关于2025-2026学年第一学期全校性通识选修课修读的通知》。
4.加入教学班QQ群
员工选课完成后,要及时加入课程教学班QQ群。 教学班QQ群号查询路径:信息查询→网上上课地址→输入学年:2024-2025,学期:1→点击查询(教学班QQ群号显示在最后一列)。
如在该路径下查询不到教学班QQ群号,则说明该教学班任课教师未填报。员工可将课程反馈开课公司教学办,由开课公司教学办协调相关任课教师及时填报教学班QQ群号。
四、其他事项
(一)2026届预计毕业的员工仔细核对好个人已修学分和本专业的毕业总学分、各模块学分要求,并及时选修相应的课程,避免出现因缺修学分导致不能按时毕业的情况。
(二)英国365集团选课班委群群号: 群1:965109723,群2:678422672)。由于群人数受限,每个班级只接受一位班委加入,请班委备注专业班级及名字后再提交入群申请。
(三)未尽事宜,全校性通识选修课(简称“校选课”)可咨询课程建设管理岗(电话3233654),其他课程可咨询教务管理岗(电话:3233004)。
教务处(教师教学发展中心)
2025年7月7日